行业新闻
返回空调系统节能检测全指南:标准流程、核心项目与能效提升价值解析
空调系统节能检测全指南
空调系统节能检测是评估空调运行效率、挖掘节能潜力、降低能耗成本的重要手段,覆盖家用、商用、中央空调等全品类设备,检测过程需严格遵循国家标准,结合现场实测与数据分析形成科学结论。以下是核心内容梳理:
一、检测核心目的
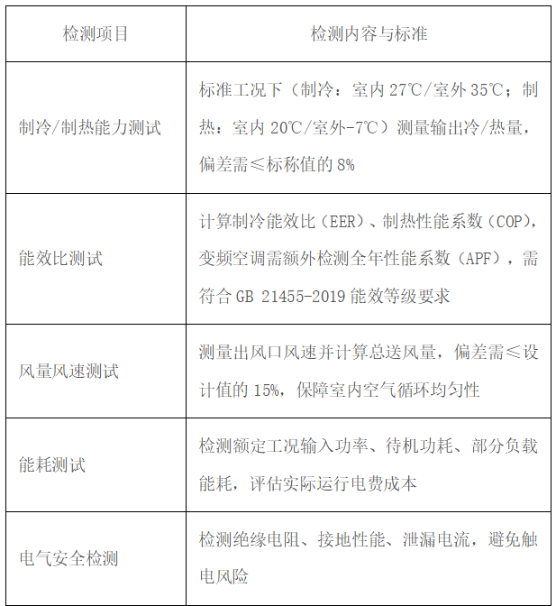
验证空调制冷/制热性能是否符合标称指标,确保温控效果满足使用需求;
测定能效水平,判断是否达到国家能效等级标准,识别高耗能环节;
排查系统运行故障(如冷凝器结垢、风量不均、冷媒泄漏等),降低设备损耗;
为节能改造提供数据支撑,通过优化运行策略或设备升级,通常可实现15%-30%的能耗降低。
二、核心检测项目
(一)通用基础检测(家用/商用空调通用)

(二)中央空调系统专项检测
除基础项目外,需额外检测系统级运行参数:
水系统检测:冷热水/冷却水总流量(偏差≤10%)、空调机组水流量(偏差≤20%)、供回水温差,排查管网热损失;
风口均匀性检测:各风口风量偏差≤15%,避免局部过冷/过热导致的无效能耗;
冷源系统能效检测:依据T/CECS 549—2018标准,测试冷水机组综合能效比(IPLV),判断主机运行效率;
控制系统检测:验证温控策略、设备启停逻辑是否与建筑使用场景匹配,避免“空转”浪费。
三、检测依据标准
四、检测实施流程
准备阶段:收集设备图纸、历史能耗账单、运行记录,校准温湿度计、功率分析仪、风速仪等检测仪器;
预测试检查:确认设备安装规范、电气连接正常、冷媒量充足,试运行无异常后进入正式测试;
现场测试:按照标准工况设定环境参数,稳定运行后连续采集1-2小时数据,涵盖功率、温度、流量、压力等核心指标;
数据分析:计算能效比、负荷匹配度、能耗结构,对标同类建筑或标准限值,识别节能潜力;
报告输出:出具CMA资质检测报告,明确能效等级、存在问题,提出“优化运行策略→低费改造→设备升级”的阶梯式节能建议。
结语:
通过全面、规范的空调系统检测,可有效排查设备隐患、优化运行参数、保障制冷制热效果与使用安全,同时提升系统能效、降低能耗损耗。定期开展专业检测,是延长设备使用寿命、改善室内环境品质、实现安全稳定运行的重要保障,为日常使用与运维管理提供坚实支撑。
检测咨询电话:021-55219662、19921180576、18917478547



沪公网安备 31011302005438号